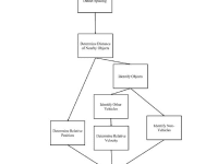
From the biology literature review a number of biological principles for how animals self-organize, communicate, and signal in the context of collision avoidance for group navigation became apparent. From this two main principles of biologically inspired connectivity – aposematism and bargaining – have been identified (West, Griffin et al. 2007, Caro and Allen 2017) as ways to improve vehicle crash avoidance.
From biology, aposematism – visual anti-predator signaling to the predator of a warning that attack will likely precipitate negative outcomes for the aggressor (Caro and Allen 2017) – provides an opportunity for how to connect vehicles. The infrastructure for doing this already exists on a large portion of vehicles. It would involve an inexpensive software upgrade to allow vehicles to signal to prevent a crash similar to aposematism in biology. By turning the rear sensors to actively monitor the rear of the vehicle, should another vehicle approach either too quickly or be following too closely the rear facing ADAS could signal the offending vehicle that they need to slow down and move away.
By linking the ADAS technologies to the vehicle lights, which is achievable with a software update, relay logic controller, and wiring, vehicle would have connected ADAS at a reasonably affordable level without the need for automotive manufacturers to make large investments in hardware or new technology. This could be achieved at several levels of connectivity from the simple case of the follow vehicle is too close so rear brake lights illuminate similar to a braking case. This would signal to the driver of the offending vehicle to slow down as visual signals in biology are better detected due to contrast or change over static patterns. It could also be distinct by having the light flash in a distinct pattern. It could be integrated with other ADAS systems to have the turn signal light illuminate to indicate changing lanes is a possibility.
As it takes decades for older vehicles to phase out of the vehicle fleet it is a reality that smart vehicles will likely be on the road with different connectivity levels of vehicles.
- Smart to Smart – both vehicles are able to send and receive information.
- Smart to Semi-smart – one of the vehicles is only able to send information but is unable to receive information while the other has both means of transition available.
- Smart to Dumb – one of the vehicles cannot transmit any information at all while the other has both means of transition available.
In the smart to smart case, a field bargaining problem emerges where an optimal solution can be achieved through cooperation of both parties involved (Nash 1950). In the smart to semi-smart case the smart vehicle would use the information to take the best action for itself. Much like the analogous case of animal flocks where communication is needed because animals cannot sense equally as well in all directions. Finally, in the smart to dumb situation traditional ADAS would be relied upon for crash prevention.
Like this entry?
-
About the Entrant
- Name:Francis Fish
- Type of entry:individual


