The microSNIFFER is a portable electronic monitoring device for detecting and reporting potentially hazardous materials.
The benefits of the microSNIFFER are as follows:
Local and remote monitoring; small size; long battery life; gas, liquid and solid monitoring functions; low-cost. This design idea will improve quality of life; facilitate tedious tasks; help prevent injury or death; improve public safety and security; save time; effort and money. For example, enhanced microSNIFFERs could replace drug-sniffing dogs at airports, saving the time and money spent in training the dogs, as well as the effort and expense in acquiring and caring for these dogs.
The device has interchangeable sensor array blocks such as laser spectroscopes, gas sensors, contact sensors, radiation sensors, and chemical sensors.
The microSNIFFER has beneficial application in industry, commerce, US customs, research, medicine, security and law enforcement, potentially hazardous environments, such as mines, breweries, laboratories, and tunnels. It is also intended to detect dangerous materials such as illegal narcotics, dangerous chemicals, explosives, tainted foodstuffs.
One only has to consider all of the numerous existing sites for the applications previously listed to recognize that an enormous market potential exists.
Principles of Operation are as follows:
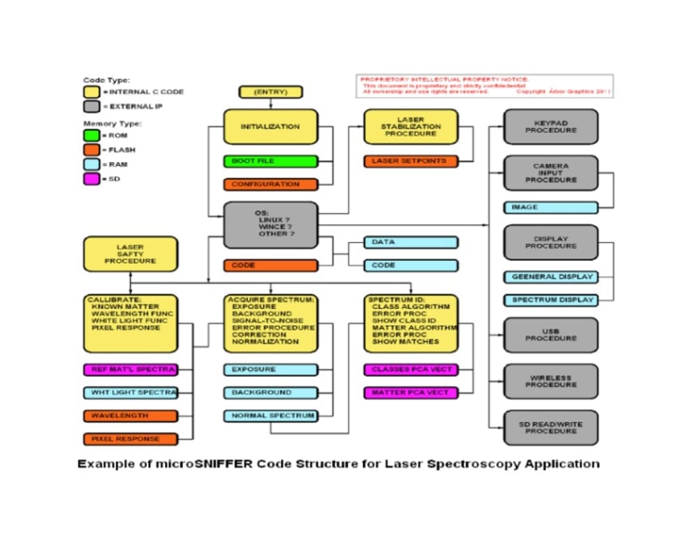
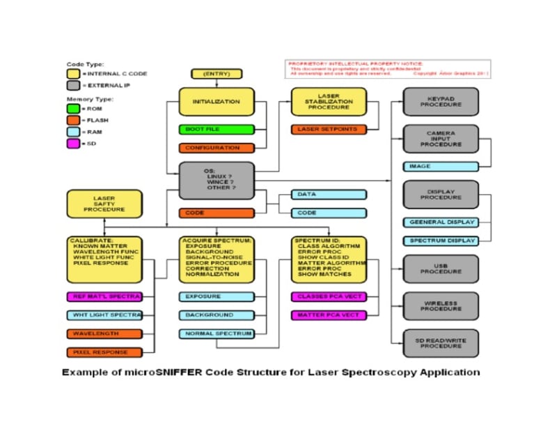
The microSNIFFER comprises three salient functional blocks - the transducer (the sensor array) block or turret; the computer (or processing) block; the output (or reporting) block. The input sampling interval is set to minimize power. The data input from any sensor along with its associated output is processed when that sensor is sampled. Since the estimated processing time is in the sub-millisecond range, the duty cycle relative to the sampling interval is very small. This manifests in a very low average battery drain.
The heart of the microSNIFFER is the Texas Instruments TI-AM3517 processor with ARM Cortex-A8 core. Also, internal peripheral capabilities such as the serial ports and the onboard radio transceiver allow for significant savings in external parts and printed circuit real estate. The output block comprises the display and audio annunciators (plus their driver transistors) along with a small antenna sub-system.
The microSNIFFER can be used just as a standalone device, wired, or radio communications with system PCs using RF access point modules.
The appropriate transducer software application modules are automatically recognized and invoked to match whatever transducer is plugged in. Commercial IP is used where appropriate. Low-level setup, sensor and annunciator processes are handled with conventional C code.
The hardware is manufactured using these salient elements - the clamshell case, made of plastic; the printed circuit module; a battery housed in the handle, and the various transducer modules. The plastic case is molded using a standard, mature process. The printed circuit board contains all of the electronic components that are readily and competitively available in the USA.
Cutting-edge innovation, enhanced functionality, mature automated manufacturing techniques and economy of production scale will ensure that the microSNIFFER will out-compete any similar device in both performance and price.
Like this entry?
-
About the Entrant
- Name:Fred Rupinski
- Type of entry:individual
- Profession:
- Number of times previously entering contest:never
- Fred's favorite design and analysis tools:SpaceClaim, VisSim, Altium, FastCAD, Mathcad
- For managing CAD data Fred's company uses:None
- Fred's hobbies and activities:Woodworking, Traditional Music, Creative Design
- Fred belongs to these online communities:Forums for Design Tools
- Fred is inspired by:The richness of past accomplishments at large, imaginative ideas that have potential, interesting discussions and good arguments.
- Software used for this entry:FastCAD, CorelDRAW, Paint, Word
- Patent status:none


