Vehicles use gasoline, diesel, or electricity as a form of fuel sources. These are all non-renewable sources. When we consider a Hybrid car, we are using gasoline as well as electricity. These are not favorable fuel sources for the long-term, as non-renewable energy sources will be depleted after some time. We should consider an alternate source of energy to fuel vehicles.
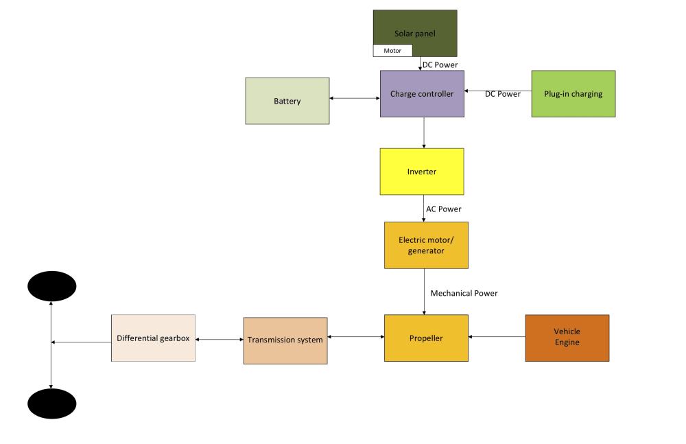
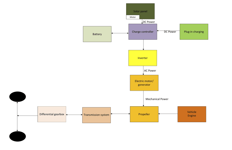
I'm proposing the use of Solar energy as well as electricity for the Solar-powered vehicle. Although I'm proposing the use of the electricity in this paper currently, we can't generate 100% of the power required to run a vehicle from Solar energy (currently efficiency is 15-20 %). To do that we will need a lot of solar panels. Solar vehicles use photovoltaic cells to convert energy from sunlight into electricity. The purpose of connecting the battery is to store excess Solar energy generated by a solar panel, which can be used in the absence of light. The electrical current is used by the vehicle to drive.
Plants are "heliotropic", meaning they move towards the sunlight to get the energy. Now, your car can do the same thing. Add a motor to the panel to track the direction of sun rays.
At least using solar panels, vehicles will be able to drive around 50 miles when connected to the Solar panel is fully charged. When we consider it for the entire drive cycle (maybe) 400 miles, and if we cover 50 miles on solar, we are still saving a lot of energy. FYI Avg miles per day in the USA is 30.
Fun-fact: On a clear day, the earth’s surface receives approximately 1 kW of solar energy per square meter. Given that a highly efficient 4 square meter PV panels can generate roughly 8 kWh of energy per day, it will only drive your car for about 25 miles (40 km).
If we use solar energy to replace gasoline, diesel, or electrical vehicles then, there won't be issues related to eco-friendly, availability, money (the sun will always be there), minimum CO2 emissions/ environmental/ noise pollution, etcetera.
Future scope
There are a couple of things which can be done to make it more efficient in terms of fuel:
- Feeding the solar energy panel energy directly to the battery pack, this will help to reduce a battery.
- Develop a mature solar energy technology that will be able to drive for a longer distance (like Hybrid vehicles).
- Hydrogen-powered vehicle
- Biodiesel
- low weight batteries and high-efficiency photovoltaic cells
If we use solar energy to replace gasoline, diesel, or electrical vehicles then there will not be issues related to ecofriendly, availability, money (the sun will always be there), minimum CO2 emissions/ environmental/ noise pollution, etcetera.
When everyone is moving towards the electrification of vehicles, it is important to start thinking about the use of the Solar energy powered vehicle for safer earth.
Let us All join hands and start working on the vehicles which are good for nature/ecosystem!
Like this entry?
-
About the Entrant
- Name:Akarshan Gulhane
- Type of entry:teamTeam members:Akarshan Gulhane, Abhilasha Gulhane
- Patent status:none
