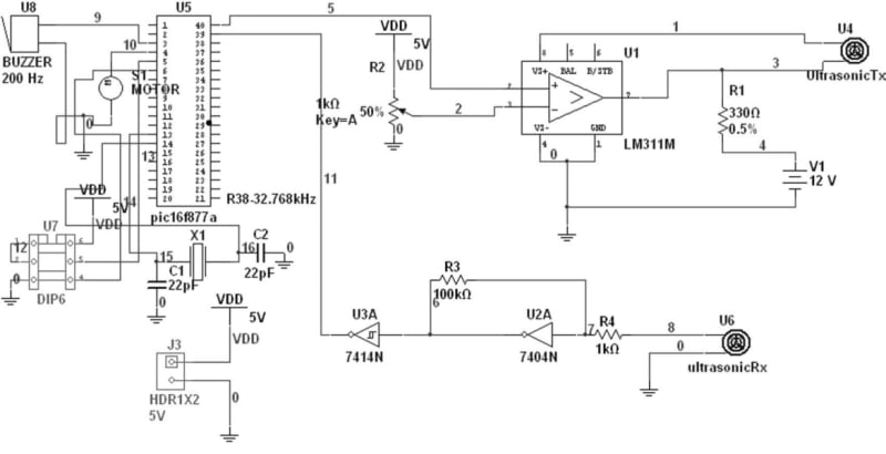
The main purpose of an intelligent stick for the visually challenged is to identify the obstacles in front of the visually impaired and also to locate the positions of different objects placed in his living room. Moreover, it gives voice based alerts of how to reach a reservation counter in the bus terminus of a city or the way to arrive at the manager’s room in Bank etc. To accomplish these objectives the I-Stick is provided with an Ultrasonic sensor unit, an IR sensor unit and an Electronic Compass unit (E- Compass) interfaced with a PIC microcontroller. The Ultrasonic sensor unit consists of ultrasonic sensors to identify the presence of an obstacle within a range of 30cm to 1m. However, it cannot identify any obstacle which is at a distance less than 1m. Therefore, the blind person may not avoid an obstacle which is within this range. Therefore, an Infrared sensor unit is used to solve this issue. The information regarding the obstruction is given by a buzzer beep. However, if there is an immediate obstruction, the user is warned by a tactile feedback from the vibrator. Thus, the instrument turns to be user friendly and offers smooth navigation. The PIC microcontroller is also interfaced with an Electronic Compass unit. The E-compass is a magnetic sensor that can give the exact position of an object with respect to the “North “direction, when it is properly calibrated. Hence the directions of different objects in the living room are determined by using the E- Compass. The electronic compass can be calibrated to identify a location according to the geographical location of that particular place. The information regarding the object locations surrounded by an angle of 3600 is provided to him by means of auditory signals from the ear phone. Here only a single ear phone is provided to him such that the auditory cues emanating from the outside world are also perceptible to him.
There are other systems like “The Guide Cane”, “Mini Guide”, “Polaron” and “The Voice”to guide the visually challenged people in walking. However, all these systems are quite expensive and often places where they could be used are restricted The novelty of the gadget presented is that it has a very simple architecture, yet has many unique features like the electronic compass, the IR sensor along with an ultrasonic sensor and an auditory feedback to caution the user about the obstructions ahead of him.
Therefore, we have developed a low cost Intelligent Stick that would assist over 10 million visually challenged people in India to do their daily activities on their own.
Like this entry?
-
About the Entrant
- Name:Vijaya Lakshmi Ch
- Type of entry:teamTeam members:THOTA TEJASWI
K. NAGA SINDHOORI - Hardware used for this entry:Basic Stamp, E-Compass, Ultrasonic and Infrared SensorsSoftware used for this entry:PBASIC
- Patent status:none

