This project concerns spacehack. We plan to build a cubesat cluster.
Cubesats can successfully be used to generate information relevant to both science, and policy making, a prime example thereof is Quakesat : http://en.wikipedia.org/wiki/QuakeSat (This is not to claim that these cubesate *solved* the questions around ELF signals, but to indicate that the generated *relevant data*)
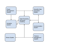
Our satellites will do the following things :
1. Establish a swarm in orbit, and manifest swarm intelligence
2. Monitor Atmospheric Aerosols, in differnet bands (BAnd filter selected by swarm intelligence)
3. Orbit informations will provide geodetic information, e.g. dedicated study of Earth's rotation (possible application of swarm intelligence)
4. Parallel to these, intensive atmospheric sounding flights will provide truthing values
Like this entry?
-
About the Entrant
- Name:Shane Kirkbride
- Type of entry:teamTeam members:Sayandeep Khan
- Shane's favorite design and analysis tools:EasyEDA, Eagle, Matlab, Visual Studio (C# or C++), .netMF
- Shane's hobbies and activities:Hiking, Snowboarding, Camping, Hardware Design
- Shane belongs to these online communities:Hackathon.io, Seeedstudio.com, adafruit.com
- Shane is inspired by:Knowing things can be better than they are today.
- Software used for this entry:Perl, Matlab
- Patent status:pending

