

We propose a non-contact tire pressure reader using a smartphone, based on our patent of visible light to camera communication (US 8,971,715). The information is coded in the LED blinking light emission. This coded LED light is captured by the video camera of a smart phone and the embedded information can be interpreted by the decoder of a phone application. Due to the low cost of LED parts and the fact that all smart phones possess video camera without exception, this LED-camera interface is very convenient, simple, and effective.
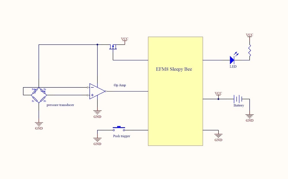
The product is a small pressure sensor for tires, built with a tiny MCU with low cost and ultra-low power consumption, such as the Silicon Labs EFM8 Sleepy Bee microcontroller. Due to the small 3mm by 3mm size of the MCU, the entire circuit, including the small pressure sensor and the tiny watch battery, can be embedded in a tire valve cap (Fig. 1). The MCU’s ultra-low power consumption allows the device to run for years without needing to change the tiny watch battery. The MCU’s built-in rich analog peripherals can easily interface with a pressure sensor, and the on-chip temperature sensor can be used to collect the air temperature. The high current sink capability of the GPIO pins can directly drive the LEDs (Fig. 2).
The pressure sensor embedded in the tire cap looks almost identical to a regular tire cap, but there’s a tiny LED in the top of the cap. Inside, the Sleepy Bee microcontroller, the air pressure sensor, the Operation Amplifier for conditioning the pressure sensor output, and the battery are packaged to fit into the cap.
To check the pressure, simply press down on the cap. A mechanical pin pushes the air pressure valve down slightly, releasing a small amount of air into the sealed cap’s internal space. The press also triggers the microcontroller to power on the pressure sensor circuit and to sample the air pressure.
After releasing the cap, the LED starts blinking, transmitting the encoded pressure data, temperature information, and the clock reference.
Now just point the smartphone’s camera at the blinking LED. The app uses the camera to sample the light transmission frame by frame, and immediately decodes and displays the tire pressure with the temperature correction (Fig. 3). The smartphone can then query a cloud service for additional useful info, such as the recommended pressure for the type of tire, or even the history of the user’s tire pressure readings to calculate the leaking rate. By the LED-camera interface the pressure sensor is able to connect to IoT network.
The device is super-convenient, and the point- and-shoot operation is simple and easy. The entire circuit is very low cost (under $2-3), and the smart phone app is free. We hope this device benefits the consumers.
Video
-
Awards
-
2016 Consumer Products Honorable Mention -
2016 Top 100 Entries
Like this entry?
-
About the Entrant
- Name:Jingxi Zhang
- Type of entry:individual
- Patent status:patented


