Need of the proposed product:
A healthy or well conditioned machine produces dimensionally accurate high quality products. Undesirable conditions during machining produces tool chatter, wear and breakage consequently leading to reduced tool life and poor quality. Thus, an effective Machine Condition Monitoring (MCM) gadget is extremely important for manufacturing efficiency and economics, increased machine availability, improved machining process capability, proactive maintenance, reduced energy consumption, and consequently reduced cost.
Product benefits:
Through the MCM gadget, adverse effects from worn tools on the part quality, production time, and costs can be identified and eliminated. In addition, the high cost of a machine breakdown, machining uncertainties and undesirable machining conditions can be eliminated. MCM enables intelligent system by real time sensing, adaptive control and enhanced quality control.
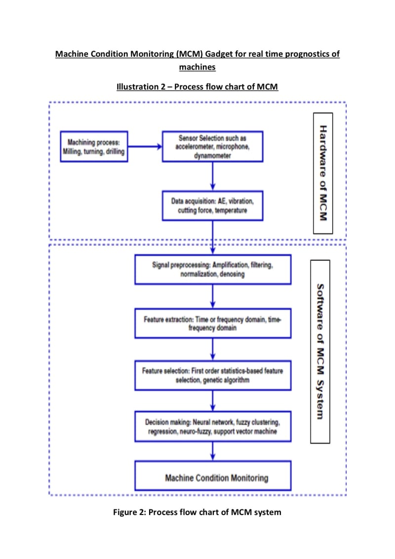
Working of the product: Machine tool prognostics are performed using advanced sensors and computational intelligence algorithm. The machine conditions are observed using signals sourced from vibration, temperature, cutting force and acoustic emissions. The hardware part of MCM collects these data using various sensors such as accelerometers, microphones, torque meters and dynamometers.
Subsequently, in the software part of MCM signal preprocessing, feature extraction, feature selection and decision making are applied. The success of the MCM lies in the optimum selection of techniques at various levels.
Novelty and application:
Although research on machine condition monitoring has been ongoing for years, real-time monitoring using cutting-edge sensor technology and artificial intelligence algorithms has recently drawn a lot of interest from the scientific community. In contrast to condition monitoring systems that are commercially available, which are product-specific, the proposed MCM device is a generic product that can be applied for CNC turning, milling, or drilling machines with specific modifications for the working environment like dry machining or cutting fluid usage. As a result, any industry that relies heavily on machining can adopt MCM gadget.
Market potential:
Since manufacturing accounts for almost 40% of the economy, the MCM gadget has a big market potential. It can be fitted with improved service by the machinery manufacturer themselves or used as an accessory to traditional existing machines of an established manufacturing company. It can be produced as a made-to-order part for unique and unconventional equipment. When created as a generic product for traditional machinery, it can also be done in mass or batch production. For mass production of devices, production and design costs will be lower, which in turn lowers component prices.
Video
Like this entry?
-
About the Entrant
- Name:Subhaa R
- Type of entry:teamTeam members:Dr. G. Sankaranarayanan, Dr. V. Kandavel, Mrs. V. Preethi, Mr. P. Dheenathayalan
- Profession:
- Subhaa is inspired by:A human health monitor can keep an eye on the patient's condition and alert or signal anytime anything seems off. Similar to this, we considered creating a monitoring tool that notifies users of system malfunctions, identifies their root causes, and provides prompt remedies. Our dream project will be a very good start to apply available technologies for a sustainable Industry 4.0 revolution. In fact, it might even be referred to as Industry 5.0, the next stage of the industrial revolution where machines get smarter and do self-upkeep and predict future performance i.e. prognostics of machines.
- Software used for this entry:Matlab, Thingspeak
- Patent status:none


