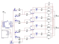
In the present world the cost of production of powered wheelchairs is so high that people never afford to buy those wheelchairs especially in the under developed countries. So, we have come up with this economical powered multipurpose wheel chair named as Automated Wheelchair. The basic idea of this automated wheelchair is to serve people with multiple disabilities i.e. the people who are both visually challenged and also physically challenged. They can use this wheelchair to navigate from one place to other automatically without any difficulty. The navigation of the wheelchair is taken care off by the automation program embedded in it.
Technology has always been progressive. The Automated Wheelchair is a significant development in the design of autonomous robots that make our lives comfortable. The vocal command navigation abilities of this wheelchair will open up avenues to a promising future.
Like this entry?
-
About the Entrant
- Name:Shyam Kumar
- Type of entry:teamTeam members:K. L. Shyam kumar (team leader)
C. P. Srujana (team member)
N.Bhoopal (team mentor) - Software used for this entry:Windows Embedded 7 CE
- Patent status:none


