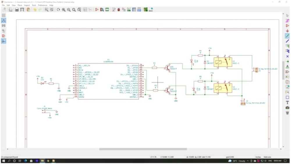
Home automation is building automation for a home, called a smart home. A home automation system will monitor or control home attributes such as lighting, climate, entertainment systems, and appliances. It may also include home security such as access control and alarm systems. In our project we designed and fabricated a PCB board in view of developing a smart home. Our project, "customized home automation using ESP8266 Wi-Fi module," is designed using KiCad software and it is fabricated by MITS 11, PCB prototype machine and it is assembled, soldered, and tested. We have used two relay modules and ESP8266 WIFI module. The two relays connected with two loads namely load 1(with timer) and load 2 (without timer) which is controlled by a smart phone using an HTML page designed by us. This page can be accessed without Internet. The HTML page consists of ON/OFF switch. When the switch 1 is ON, the load 1(with timer) will be ON as per the time which, we have given on the HTML page. When switch 2 is ON, the load 2 (without timer) will be ON and it performs like a switch. It can be ON/OFF anytime. The WiFi module works with a 5V power supply and loads work with 230V AC power.
Video
Like this entry?
-
About the Entrant
- Name:Abinesh A
- Type of entry:teamTeam members:ABINESH A
KIRUBHAKARAN K
RANJITH V
ARUNKUMAR V - Patent status:none

