Mag-Lift Handle
Problem: When moving or lifting furniture and appliance items, difficulty occurs when there is no handle on a flat metal surface. The item may not be too heavy to lift, just awkward. Some items, such as file cabinets, have sharp metal edges in areas use to lift the cabinet; many hands have been cut moving these. A dryer, washer, cooking range, and a refrigerator are not too heavy for two men to lift but, with no handles the job becomes tricky.
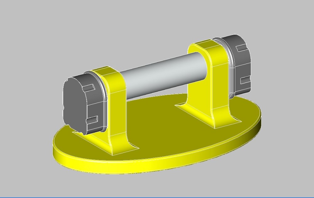
Solution: The “Mag-Lift” is a portable electro-magnet enabling it to become a ready handle, which can be placed on any flat ferrous metal object. Powered by conventional portable tool batteries; the batteries are operational in series (for longer operation at less power) or parallel (for maximum holding power) at the operators discretion. A power-on/power-off switch and a voltage meter (calibrated to indicate pounds of magnetic hold force) give the operator knowledgeable control.
Manufactured as an accessory for portable tools currently on the market, it fits into a suite of battery powered tools. Simple construction and easily available materials make this tool as cost effective as any portable power tool; there is a large consumer market already.
Collateral cost-effectiveness comes from faster and safer moving of awkward to move items with less chance of damage.
Like this entry?
-
About the Entrant
- Name:D.r. Cole
- Type of entry:individual
- Hardware used for this entry:Dell B110Software used for this entry:Punch Shark FX
- Patent status:pending


