The Energy Information Administration of the US Department of Energy reported the electrical consumption of the US in 2001 as 1,140 billion kilo-watts/hr.
16% of the reported usage is air-conditioning and refrigeration or 182.4 billion Kw/hr.
An article in the Refrigeration News reported that an estimated 30% of serviced AC was improperly charged or installed.
If an average unit size is 2.9 Kw (for 4000 hours), that is about 15,724,138 units out of 107 million US households. The article eludes to the fact that about 4.7 million units at 2.9Kw, are using more power than required.
If the units are only using 1% more power than required, that is still over 100 million dollars of power at $.09 at Kw, or at an average of 1.34 pounds of CO2 per Kw, 182 million pounds of greenhouse gas.
The industry has responded by developing some better tools for the service people like digital gauges that calculate superheat and sub-cooling. But this requires that the technical skill is available and the manufacturer information.
The system I propose would take the digital gauge to the next step by the addition of energy engineering technology, computer processing, and thermodynamics.
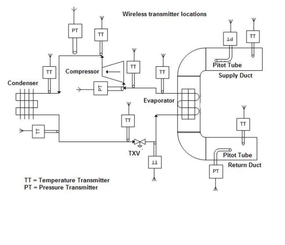
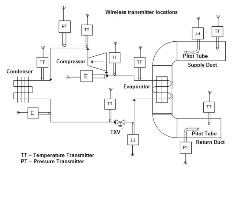
A "net-book" type laptop computer is fitted with a receiver that can multiplex about 14 channels of data input.
The inputs are wireless pressure, temperature, and humidity sensors attached to the system in a manner suggested by illustration 1 titled: layout
Then the software prepares the energy balance and recommends charge adjustments according to the programmed algorithm. See illustration 2 titled: screenshot
The software also analyzes line velocities and will look at actual power for comparison to the expected power.
This tool would allow for the most finite diagnostic and charge balance possible in the field saving a tremendous amount of energy.
Like this entry?
-
About the Entrant
- Name:George Gunter
- Type of entry:individual
- Hardware used for this entry:Lab-Jack, computer, sensors, transmitters, etc.Software used for this entry:Excel, Visio
- Patent status:none

