In Wall Street talk, people usually say that only the strongest survive. From this evolutionary viewpoint, people are more successful if they are sufficiently strong to cope with challenges and if they adapt to their environment. Thus, success strongly depends on the team who supports us. Consequently, job and team match are essential for the survival and performance of individuals in business, sports teams and life. EasyJob aims to optimize the recruitment process and the match of different workers with each other.
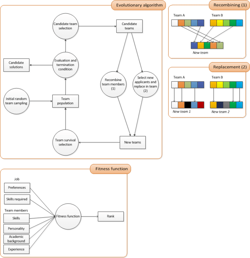
EasyJob is an evolutionary computing software capable of assessing prospective applicants’ skills, personality and experience and match them with the job and team workers. It does this by ranking these requirements, which are stored on a database. It makes teams of people matching them with the job requirements and the profiles of other team workers. Then, according to team scores, the candidate teams surviving upon each generation are those which rank highly according to: personality matches amongst team members, fulfilment of required skills and preferences. For each generation, highly ranking teams with the most diverse set of skills are chosen as the basis for generating new teams, either by recombining members or replacing members by other applicants. When a quality threshold has been attained, the process is terminated and decision makers can check the proposed team configurations.
This product is more efficient, cost and time-effective than the traditional methods of recruiting; furthermore, it can create a better working environment. The efficiency of this product is higher than the traditional recruiting methods because it relies less on subjective criteria and personal views by building an objective and standardized hiring process. It is estimated that traditional hiring methods guarantee only 14% of successful hiring decisions. Moreover, even if the traditional methods may sometimes create teams that get along together, they cannot assess if they can work together in a business environment.
The first reason why it is less costly than traditional recruiting methods is that it requires less staff in the recruitment process. Second, it reduces the costs associated with hiring an ineffective worker because it decreases the probability of ineffective job and team matches.
Hiring the wrong person can result on great costs to the company, like lack of productivity and firing compensations. In fact, a study from the Harvard Business Review estimates that 80% of turnover is caused by wrong hiring decisions. Furthermore, it is estimated that the cost of employee turnover can go up to four times the employees’ annual salary. This software is also time-effective in the sense that does the work of the human resources staff in a much shorter period.
Finally, this product can create a better working environment because it can match the skills of different workers; this not only helps to create clear roles for individuals, but also diminishes the likelihood of conflict because it can match profiles that are compatible. In turn, a good environment gives the team members confidence to participate more which will make the company more productive.
Like this entry?
-  About the Entrant
-  Name:Pedro Ribeiro
-  Type of entry:teamTeam members:Luis Rodrigues (PhD candidate in Politics, Philosophy and Economics) (Team leader)
 Pedro Riberio (MEng in Computer Systems & Software Engineering)
-  Software used for this entry:MS Word, Visio, Java, PHP, MySQL, MS OneNote
-  Patent status:none


 
    
   
