The omni-IDE is a versatile, comprehensive electronic appliance that serves as a core platform for a wide range of embedded applications, hence the name "omni-IDE." Astute readers will recognize that this single design is suitable as a basis for a wide range of embedded applications.
The cornucopia of omni-IDE capabilities translate directly to an abundance of benefits:
*Ready-to-use
*Unmatched practical utility
*Ease of deployment
*Educational resource
*Easily integrated into a larger system (eg, industrial) as a self-contained component.
*Excellent reference design for virtually any custom application-specific device
*Excellent "ready-to-go" evaluation/development platform
*Third party opportunities
*Economical.
Furthermore, this design idea will:
*Improve quality of a developer's life
*Automate tedious tasks
*Save time and money
*Lead to other product improvements
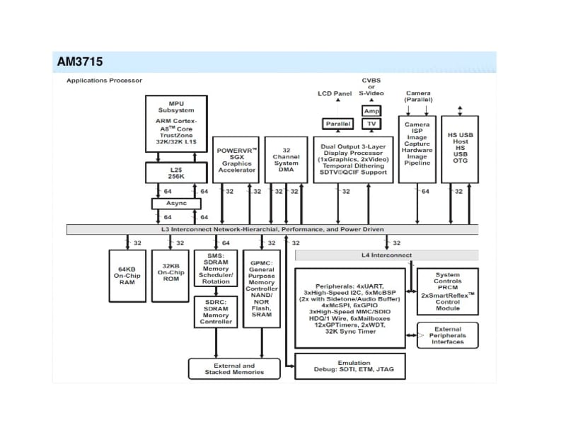
This idea is novel in that it provides working, known good application templates on ready-to-use SD cartridges that plug into the omni-IDE hand-held device. The SD not only contains the working program template, but also the relevant documentation. Moreover, a developer can adapt or generate his own SD software cartridge, and then use the result as a reference design for a commercial product. Revisions and new applications are implemented merely by inserting the new application cartridges. This concept is made possible by the emergence of rich featured processors such as the AM3715 as well as various miniature SOMs (System on Module).
This idea would be applied in industry, commerce, research, education, and by hobbyists. The omni-IDE is an open platform that requires no hacking to get it to do what the user wants. For example, the following is a list of likely motor control program cartridges:
*DC Motor
*Brushless DC Motor
*Stepper Motor
*Switched Reluctance Motor
*Permanent Magnet Synchronous Motor
*AC Induction Motor
*Linear Motor/Actuator
The potential market for the omni-IDE includes the entire embedded processor arena, as well as the evaluation board and hobby market.
The omni-IDE works as follows:
When a plug-in application cartridge is inserted, the application code, along with the requisite configuration data, is loaded into FLASH. The keyboard provides a means for a user to enter any parameters the application allows or may require (eg, set point, move distance, damping factor, load inertia, temperature, etc). Depending on the application, the graphics may show a hook-up diagram, text instructions, as well as response data and performance curves. The display shows graphical and alphanumeric data, as well as soft keys. A resistive touchpad provides a versatile GUI.
The manufacturing process and cost of the omni-IDE compares to a standard cell phone.
Like this entry?
-
About the Entrant
- Name:Fred Rupinski
- Type of entry:individual
- Software used for this entry:FastCAD, Paint, Word
- Patent status:none

