Introduction:
Electrical energy production is less in our country, we are wasting some amount of electricity for charging your mobiles, torch lights, etc. The shoe energy which is much more compact for the range of voltage is 3 to 6v, but it is useful for safety purpose when there is no current. It needs a human optimum pressure to charge the battery.
Needed to build up the shoe energy:
1)AC generator(2)-we can use our cooler fan in cpu or better than that
2)connecting rods(4)-2 rods of (7.8cm) and another 2 rods of(3.9 cm)and diameter of rod is 4mm which can be made from metal
3)angle bar(1)- we can use carbon fiber to make it light weight and must be cut to the shoe size
4)spring(2)
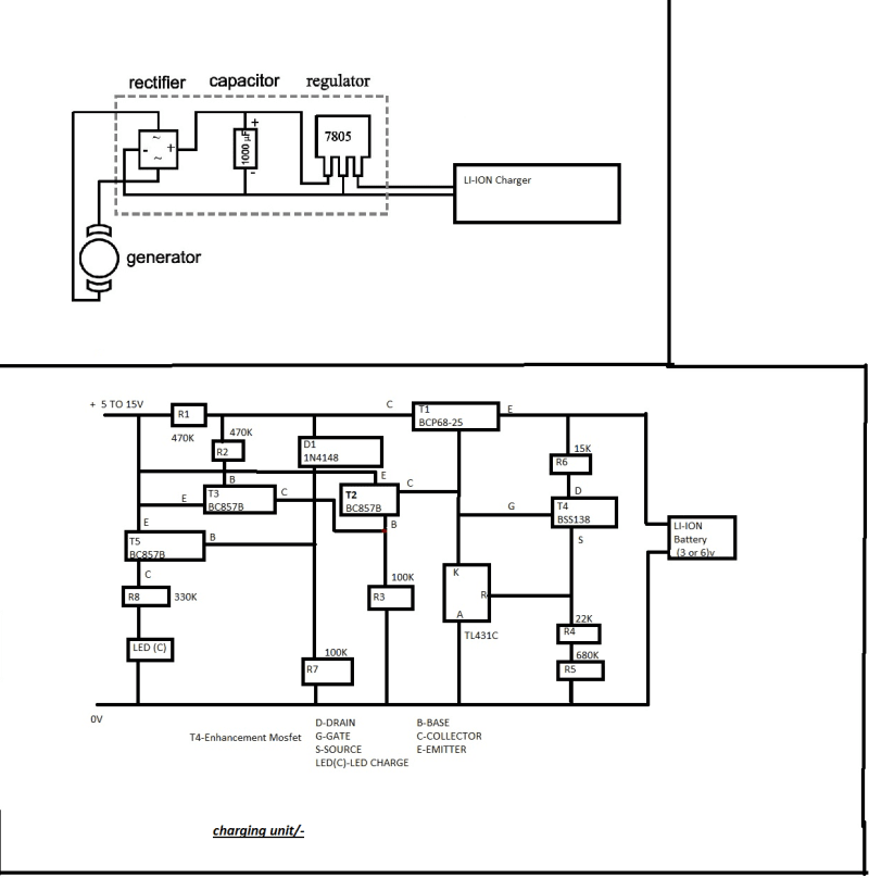
5)Li-ion charging unit using PCB board- using PCB board all the electronic components can be mounted
Working:
Shoe energy can be made into two types:
(1)angle bar can be in front
(2)angle bar can be in back
Based upon the pressure and weight of an person we can made the bar in front/back. When a person is applying pressure the generator will rotate on the working of piston. The piston setup is introduced in this shoe energy, the 3.9cm rod is attached to the generator with friction less couplings and 7.9 cm rod ,one end is attached to 3.9cm and another end is welded with angle bar.
1) when the pressure is applied the generator,
2)generator rotates since the generator output is dc supply its feed into chopper circuit which will raise the voltage to required input to the li-ion charging;
3) the battery is charged and we can use for smaller voltage appliances.
Why Shoe Energy?
The energy is obtained from the shoe, the shoe we are using in our daily life. Until now some used kinetic energy but it's costlier. To reduce the cost of it we used piston technology. most of the people who are walking for more than a kilometer, this device is useful for them. This is not purely dependent on electronics but it's neither depend on electrical and mechanical. The construction of the shoe will be normal and light weight and there is no need to worry. The shoe will be larger in pictorial representation the diagram will be larger for easy understanding, but normally its same as the normal boots (normal shoe will be turned on to boots) all the electronic components will be mounted inside the shoe without hurting human.
The production cost can be cheaper when compared to normal current electricity burning session.
The cost can be made as much cheaper if you have your CPU, Li-ion battery(cellphone).the rods are not much costlier and the cost will be around Rs:1500/- INR and $25 USD for the base model.
Applications:
1)can be used by an army soldiers in battle field for charging the communication device
2)can be used by an walkers/jogging and marketing person
Like this entry?
-
About the Entrant
- Name:Ashwin Kumarappan
- Type of entry:teamTeam members:ASHWIN KUMARAPPAN.K,
ADITHIYA ACHARYA.A.
VINODH KUMAR.G,
VINOTH.S,
BAALAJEE.K - Software used for this entry:Paint
- Patent status:none


