Contactless measurements are very important in many points of life, especially in urban infrastructure, industries and transportation. Some of them are using solutions based on Electrical Capacitance Tomography. The main idea of this type of measurements is strictly connected with additional electrodes placed around a tested object. Thanks to the inter-electrodes capacitance (Cx) detected by electronic devices, it is possible to guess an internal structure and fulfilment on reconstructed images.
Many new devices have been made by development teams around the world using Electrical Capacitance Tomography. They are using better hardware and more advanced algorithms. But very often ‘better’ and ‘more advanced’ means more complex. If we want e.g. to put this sort of hardware in our car to detect water and oil, it doesn't make sense because of a big price and large size.
What is the main idea of this project? Let’s make advanced think simpler. In referring to Capacitance Tomography it means: lets make a simple tomograph and put it in places, where it will be useful. To do that we can’t use tens of electrodes and powerful and advanced hardware. We should use two, three or four electrodes and prepare simple, but sufficient hardware. Present applications are complex and very often using well tested and verified solutions. But author of this project proposed to build the simplest measurement system, in which limited number of input data (because of small number of detectors) will be compensated by dedicated algorithm with physical knowledge about tested objects.
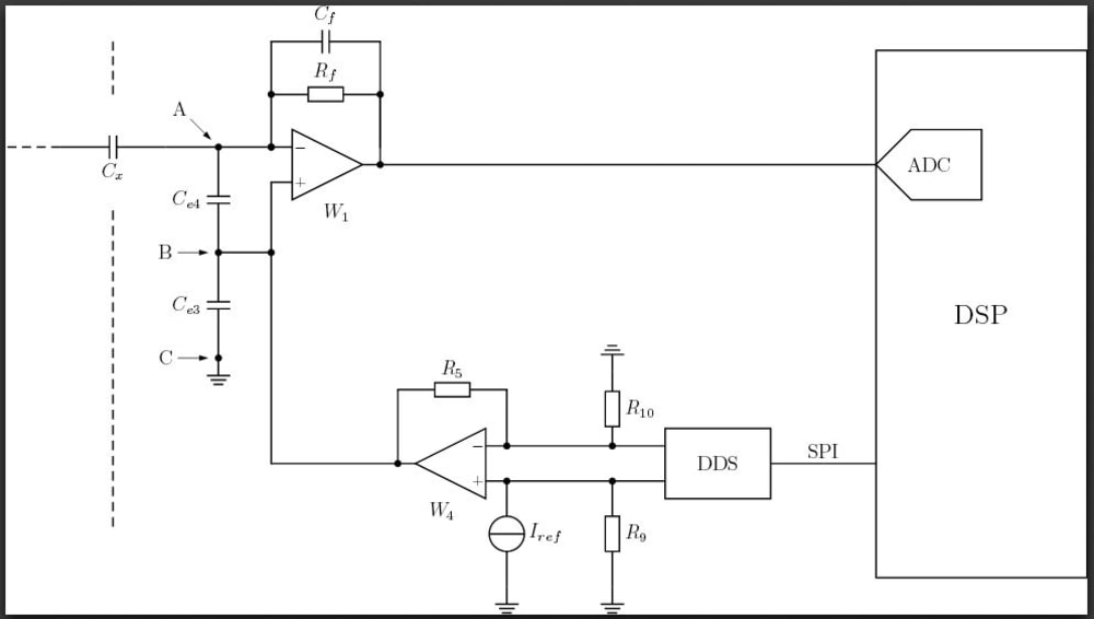
For this sort of applications the author prepared a new analog measurement circuit (see attached figure). It is based only on two amplifiers and direct AC-signal measurement (sine: ~550 kHz, sync. 16S/period, S&H). Every electrode placed around the tested object is connected (in point ‘A’) with its own circuit. All of them are working synchronically in the system.
This is the simplest ever circuit prepared for electrical capacitance tomography system on the world. Laboratory tests confirmed usefulness of this solution. It can be used to detect water and water fulfilment in automotive, oil refinery, district heating and water supply.
It’s important to tell that this solution isn’t sufficient for applications with very low inter-electrode capacitances. Because of that total number of electrodes mounted inside the steel pipe are small and final area of every electrode is proportionally bigger. Additionally an isolation layer over electrodes are very thin and equal 0.1 mm.
Like this entry?
-
About the Entrant
- Name:Piotr Zaprawa
- Type of entry:individual
- Patent status:none
