The Idea
Establishment of local as well as remote Serial Wireless Data Transmission between two Microcontrollers by interfacing them with XBEE Pro / XBEE Wi-Fi Wireless Modules based on Zigbee Wireless Technology and simultaneously exploiting this data to run various applications suited to user requirements.
The Need and challenges
The technologies currently available pose the following challenges:
* Very limited Range of operation.
* Loss of data or invalid data.
* Unreliable and Complicated.
* Expensive.
* Designed for Single Application only.
* Non User Friendly.
Potential Benefits of the product designed over the current technology:
* Local range offered up to 1500m outdoors line of sight and 60m indoors.
* Remote range is infinite as long as the wireless modules remain connected with the internet.
* Very low Power Consumption: Microcontroller operating voltage is between 2.7-5V.The power consumption at 1MHz, 3V, 25ºC is just 0.6 mA in active mode.
* Inexpensive: Cost of the product comes just under $90 as compared to currently available technologies costing up to $330.
* Can support multiple applications according to the requirement of the user such as Industrial wireless motor control, wireless Lighting system, Wireless Throttle Control in electric Vehicle etc. to mention a few.
* Plug and Play design: Inbuilt Programmer for Microcontroller and XBEE gives a cutting edge to the design by enabling the user to just plug the boards to the USB Port and Make changes as they like.
* Less than 1% chance of data loss. If data is found invalid, automatic correction possible.
* Simple and easy to understand user friendly design.
Applications:
Applications include but are not limited to:
* Wireless Automatic Industrial Motor Control.
* Wireless Lighting System and Home Automation.
* Automotive Wireless Throttle Control.
* Robotics.
* Wireless Sensor networks.
Market Potential:
The product developed lies under the domain of upcoming technology Internet of Anything (IOA) whose market is expected to rise to $3 trillion in the coming years. Thus the product developed offers tremendous market potential capable of disrupting the existing technologies completely.
Design Working:
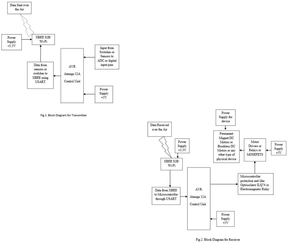
The design consists of two printed circuit board one acting as the transmitter circuit and the other as the receiver circuit.
The microcontrollers used in the design are the AVR ATMEGA 32A Microcontrollers. The design can make use of any microcontroller having USART. The interface utilizes the USART built-in peripheral of the AVR microcontrollers for serial communication. Thus data is sent from the microcontroller to the wireless modules using USART and received from wireless module using the same.
The product is capable of providing data transmission speed of up to 2 Mbps which is configurable according to the requirement.
The transmitted and received data is checked using a 16-bit CRC check.
The coding of the microcontroller was done in Embedded C and the wireless modules configured using XCTU software from Digi international.
Manufacturing Concerns:
The product can be easily manufactured at any PCB fabrication station. The components used are easily available in the market thus reducing overhead expenses.
Video
Like this entry?
-
About the Entrant
- Name:Sameer Saran
- Type of entry:teamTeam members:Priya Dixit
- Software used for this entry:Atmel Studio, X-CTU, Eagle
- Patent status:pending


