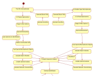
This design is a mobile micro-lab (MML) empowering individuals and remote health care providers with rapid, frequent and inexpensive access to vital health status information previously requiring long waits, fees and invasive procedures or denied by insurance. It enables remote- and self-testing and screening for many things formerly requiring blood and other body fluids to be sent to in a laboratory. Its hardware platform serves an abundance of functions through software applications that run fluid biochemical analysis tests and analyze the resulting raw measurement data. Applications include preventative medicine, sports medicine, supplementary to check-ups, screening for pathologies, monitoring for feedback of treatments including medications, diet, exercise, sleep, misc. lifestyle changes, and general chemical analysis of body fluids. In addition it can be used to screen liquified foods for pathogens, allergens, toxins, nutrition, phytochemicals, medicinals and other. The design is modular and scalable, allowing for very small footprints. Software optionally uses contextual information such as time of day (subject's circadian cycle phase), medical history, intake including dietary, fluids, medications, stress levels, sleep, etc. to determine appropriate threshold limits for results.
It can optionally extract interstitial fluid, the fluid lining the cells, to determine chemicals entering and leaving the cells. The interstitial fluid (IF) is extracted without discomfort using minimally invasive micro-needles. Other fluids such as blood, urine and saliva may be analyzed and compared with normative references, taking into account individual norms, history and circadian cycles. Results can show normal or abnormal constituent concentrations, in some cases for direct diagnosis and in others indicating further testing may be warranted and/or a physician or other health care professional should be consulted.
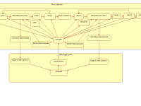
Information is gathered from the fluid specimen using a unique patents pending combination of molecular spectroscopy, multiple-pass dual electrophoresis, electrohydrodynamics, video capture, video processing including spatial spectral tracking, and adaptive measurement and analysis algorithms. With the default configuration, intermediate measurement results include multiple moving infra-red and Raman (including optional SERS) spectra of fluid constituents in free flow and gel (including isoelectric focused) electrophoresis. The electrophoretic voltage, current or power can be controlled using an arbitrary wave generator. The electric fields are applied across a selection of pairs among multiple electrodes located throughout the interconnected tube system for charged particle separation and determining unique mobility characteristics. Advanced video processing algorithms, with patents pending and broader application, provide greatly enhanced spectral line resolution and accuracy, component tracking, velocity measurement and band smearing, which enable calculation of molecular charge, molecular weight, pH, dielectric and conductivity. Principal component analysis applied to individual spectra enables further analysis of chemicals not sufficiently resolved by electrophoresis. An optional recycling tube enables augmented separation nearly equivalent to arbitrarily long electrophoresis lanes.
Manufacturing costs are orders of magnitude lower than the equivalent lab equipment. A patent pending method takes advantage of the built in frequency discrimination of red, green and blue filters of conventional cameras, such as those found in smart phones (and equivalents for IR), to circumvent wavelength resolution limitations of system optical resolution and alignment accuracy.
Like this entry?
-
About the Entrant
- Name:Kevin Ferguson
- Type of entry:individual
- Software used for this entry:MathCAD, Scilab, FreeCAD
- Patent status:pending


