As there exists high power demand in several remote areas and even to the industrial areas, my idea is to develop regional power plants especially solar power plants; i.e to construct solar plants in every region, so that we can directly give the power to required homes, industries etc.. Soon after the power is off from the main line the information is sent to regional plants then the power is supplied from an auxiliary power line which is in parallel with the main line.
The tariff can be given by meter readings as usual. As the solar power plants maintenance cost is very low the tariff will also be low. The only disadvantage is that capital cost (initial cost) is high, which can be distributed in monthly tariff instead of surge charges, etc. (which were there in original tariff).
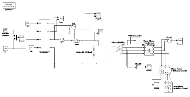
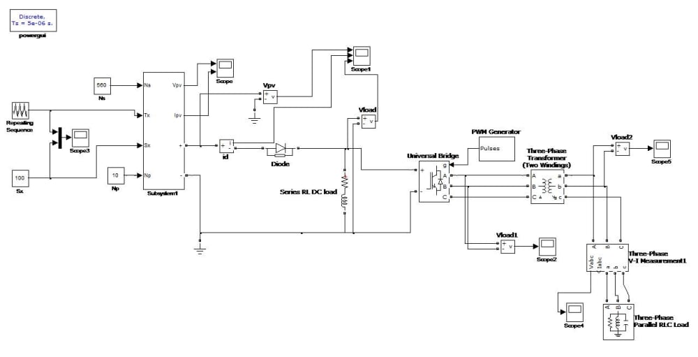
This whole setup acts simply like a large inverter, which supplies continuous power.
Advantages:
* Creating clean and green environment by fulfilling our needs as well.
* As the plants are small and comfortable enough for automation and maintaining high power factors.
* If not for large industries, it definitely satisfies power requirement for domestic purpose.
* We also have alternate way (wind) with same arrangement when it is not sunny.
Like this entry?
-
About the Entrant
- Name:Pavani B
- Type of entry:individual
- Software used for this entry:Matlab
- Patent status:none


