HYBRID HYDRAULIC DRIVE SYSTEM
WITH ACCUMULATOR AS THE FRAME OF VEHICLE
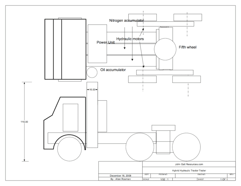
The invention relates to a system for all types of terrestrial vehicles, using any prime mover. The system is especially attractive for Industrial applications. Said prime mover could be any engine or electrical motor. When the prime mover is running, it will be only at a constant speed and torque; a variable flow hydraulic pump is connected to the prime mover via a unidirectional coupling and acts as a “power integrator”, receiving hydraulic power from the accumulator, mechanical power from the prime mover, or a combination thereof, supplying the desired flow and pressure to the hydraulic motors. A connected second variable pump reloads the accumulator with the remnant power, if any, during the whole cycle. The accumulator will be quite large. The braking energy will be returned to the accumulator (75%). The whole vehicle is controlled by wire, and uses only one joystick to control speed, direction, acceleration, braking and in some cases including steering.
An accumulator, which operates as an energy storage, is positioned as the load bearing frame of the vehicle, reloading when the vehicle is braking and/or when the prime mover is running and there is additional energy from the prime mover, and/or the accumulator is providing the energy. The system allows for the vehicle being run with only the accumulator energy.
The novelty
1. Any classic hybrid hydraulic system has a significant handicap: steel accumulators, albeit being much cheaper than electrical batteries, last forever and create no heat, can weigh more than fifty (50) times the weight of a lead-acid battery per unit of stored energy. As a result, all or most, accumulators used for present hybrid hydraulic applications are quite expensive, small, made of fiber, for high pressure and may be usable only for short cycles, mainly for brake energy recuperation and release. Replacing the frame with a steel accumulator makes now a Hydraulic accumulator figuratively weightless, on top of cutting the prime mover dimension substantially, as well as cutting down or eliminating many parts.
2. The novel hybrid hydraulic circuit allows for the full efficient use of the power available, as well as the accumulator saved energy, far superior to the present hybrid hydraulic systems as well as electric Hybrid.
3. The use of a unidirectional coupling connecting the shaft of the prime mover to the power integrator, allows for the use of the vehicle & accumulator when the engine is not running.
Production
A heavy wall steel pipe with both ends capped will be the frame of the vehicle for Industrial applications. To it, we attach all the off-the-shelf needed parts. The end result, a vehicle in its multiple applications, less costly to produce, to operate (major energy savings) and to maintain, compared with old and modern applications.
Market
Main applications are on industrial vehicles that operate long hours with frequent stops such as delivery vans, tramway, subway, bulldozers, plane tractor, city & school buses, taxis, garbage trucks, military applications, port trailers, etc.
Like this entry?
-
About the Entrant
- Name:Allan Rosman
- Type of entry:individual
- Software used for this entry:Visio
- Patent status:patented


