Objective: We have to develop such a device that gives an alarm with current location silently to the vehicle owner, when there is any unauthorized access of his/her vehicle.
Introduction: In our country more then 80,000 motor vehicles are stolen per year. Normally it is found that after stolen the motor vehicle i.e. it may four wheeler or two wheeler, thieves dismantle the vehicle and sell it part by part in the black market. So it is very difficult to recover the vehicle if the owner as well as administration not take action very quickly.
This problem may be solved by using Anti Theft Device. It noted that the above device works silently and we have to place the device in vehicle such a way that thieves can't anticipate that such type of instrument is installed in vehicle.
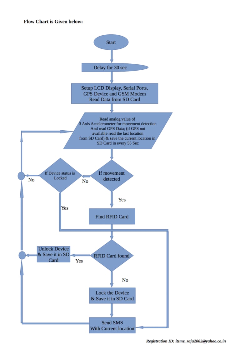
It is necessary to mention that, the device contented with a GR KAEDE board which is connected with a RF ID Card Reader, GPS Receiver, GSM Modem and 3 axis accelerometer (as shown in block diagram).
In normal condition if owner or any authorized person want to access the vehicle, he or she come with RF ID Card and and the device will understand the it is a normal accesses.
In case of unauthorized accesses, thieves will accesses the vehicle with duplicate key or sum other way, but he have not any RF ID Card. So at that time any movement of the vehicle sense the device by using 3 axis accelerometer, then device will locate the current location by using GPS Device and send the SMS alert to owner mobile phone with current location i.e. longitude and latitude with out any knowledge to thieves. If owner mobile is Android smart phone, it will show the current location in Google map. After that device will send the update of current location in every 2 minutes.
With the help of above device owner can help the POLICE administration to recover the stolen vehicle as well as arrest the thieves.
Video
Like this entry?
-
About the Entrant
- Name:Raj Kumar Mondal
- Type of entry:individual
- Patent status:none

