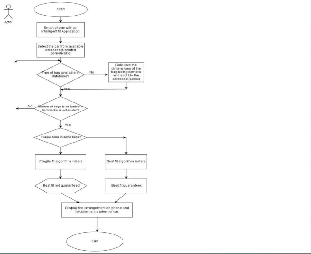
The guided best fit of luggage in the trunk is an application which integrates with the infotainment system of the car. The application requires an internet connection to procure trunk details of the cars and luggage. The user has to either select the bag type if available in the database, if not available scan the bag from the camera. The dimensions of the bag are auto calculated and stored in the local database of the app to help the user during the next usage.
The user will be prompted to add all the bags he wants to load into the trunk and option will be provided if the bag has fragile items. Once all ofthe bags are entered or scanned, the best-fit algorithm will be initiated to calculate the optimum placement of bags in the trunk.
The phone displays the video of placing the bags in the trunk and as soon as the phone is in the vicinity of the car if the car's infotainment system has DLNA capability, the video will be synced to the car's infotainment and thus guided by the infotainment's display.
The concept can also be extended to buses and airplanes.
Like this entry?
-
About the Entrant
- Name:Sachin Kumar
- Type of entry:teamTeam members:Vigneshwara
Abhishesk - Patent status:none
