Speechless are using sign language to communicate with other people. The problem is that most people do not know sign language. I propose to build a device able to recognize symbols of sign language and convert them to speech.
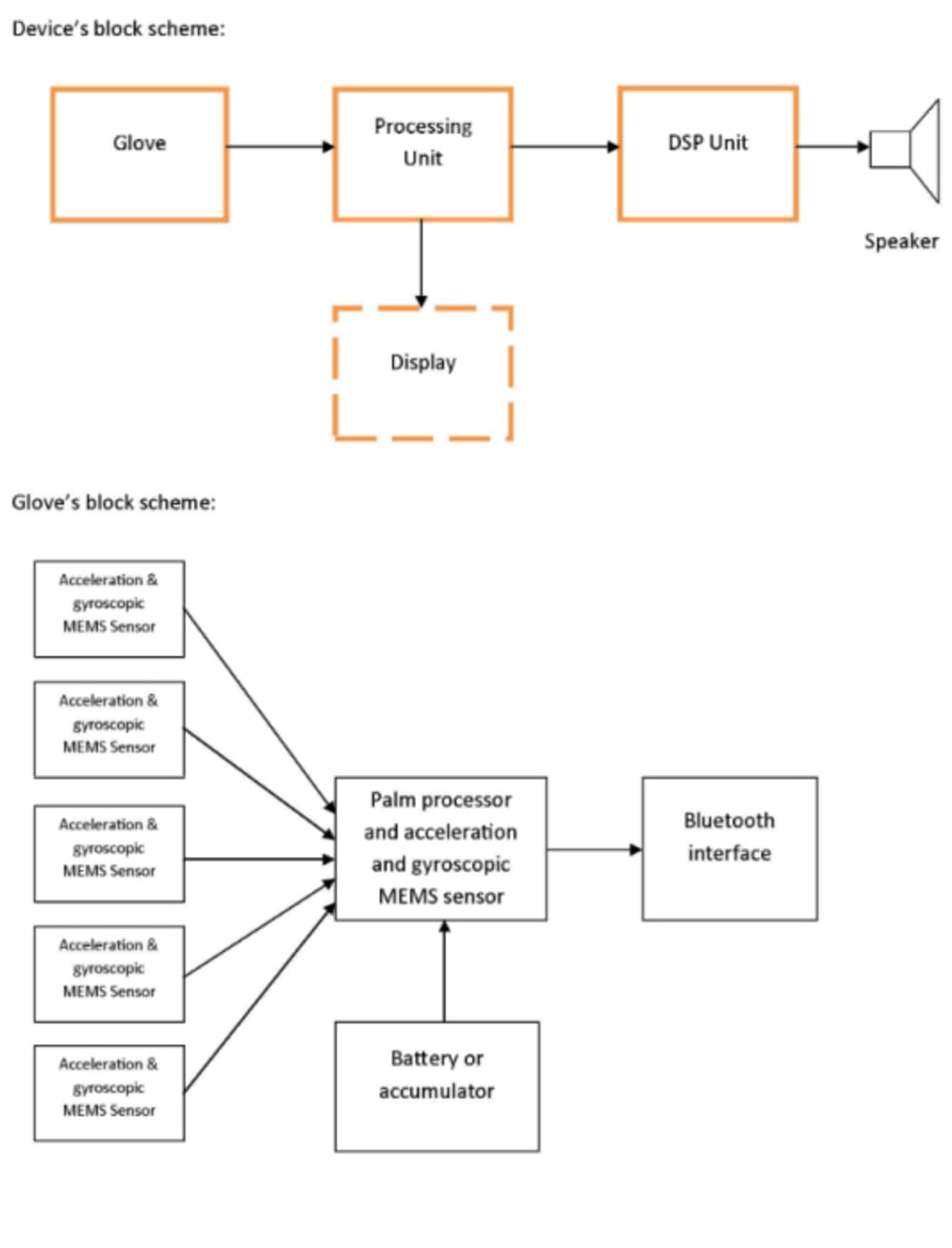
Device should be composed of three main components:
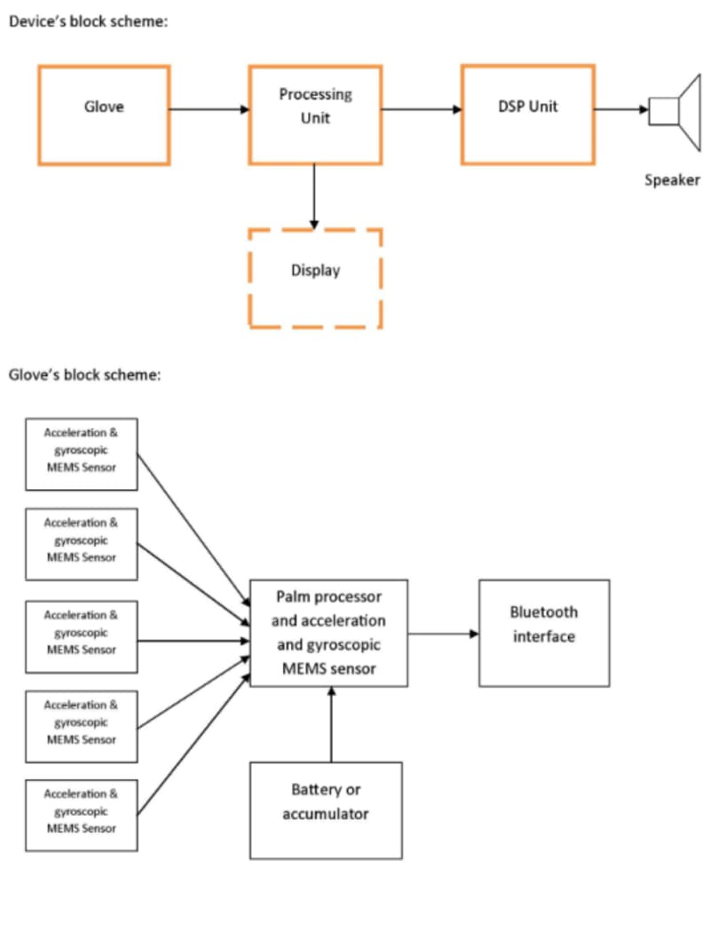
• Gloves with sensors detecting position and movement of palms and fingers
• Processing unit converting information from glove’s sensors into text, text checker and corrector
• Digital Signal Processing (DSP) unit converting text into speech (speech synthesizer)
Two versions should be considered:
• single glove version – only sign alphabet can be used (only letters)
• dual gloves version – also complex signs can be used and recognized (limited to two hands signaling, no head or torso can be used)
First version is simpler and cheaper but second allows faster signing.
Gloves are composed of acceleration and gyroscopic (or acceleration and geomagnetic) MEMS sensors and microcontrollers (MCUs) collecting and processing raw data. Sensors are placed on the top of palm (3D acceleration sensor and 3D gyroscopic or geomagnetic sensor) and on nails (3D acceleration sensor and 2D or 3D gyroscopic or geomagnetic sensor). Sensors have to cooperate with local MCUs (one for each finger plus one on the top of palm). It is possible to reduce number of MCUs but I recommend use more because it will simplify software, hardware and cabling.
Processing unit have to convert preprocessed data from gloves into text. Finger’s sensors data should be preprocessed to position and movement of fingers relative to palm, before gesture recognition. Processing unit should be equipped in gesture library, tuned to user’s version of signs during “learning phase”. In case of not recognized sign device should signal that fact to user with vibration and LED light. Device can be also equipped in LCD display showing recognized text. User is responsible for proper formation of the sentence.
DSP unit is converting text to speech. There are such programs available on the market and I propose use one of them (e.g. this one http://www.ivona.com/index.php?set_lang=us&)
Cost
Glove: about 35 US$ (6 MPUs and 6 MEMS sets plus pcbs and other components)
Processing Unit : about 25 US$ (ARM or DSP processor plus pcb and other components)
DSP Unit: about 25 US$ (ARM or DSP processor plus pcb and other components)
Because today processors used in mobile phones have clock around 1GHz and coming processors will have clock about 2GHz it is possible that Processing Unit and DSP Unit can be reduced to only one of them as processing speed will be sufficient.
Reassuming cost can be estimated to 60..85 US$. Probably less after cost reduction.
Sign language gloves are not unknown, my version should be unique because of low cost, exactness and real time translation. Low manufacturing cost is essential in case of medical device destined to disabled people who usually are poor. Ability of communication with other people should allow them start “normal” live.
Like this entry?
-
About the Entrant
- Name:Jacek Paczkowski
- Type of entry:individual
- Hardware used for this entry:CADSTAR pcb design softwareSoftware used for this entry:Compilers plus speech synthesis software in embedded version
- Patent status:none


