PLATINUM SPONSORS

Platinum Sponsors
  • Login
  • Sign Up
  • How to Vote
  • About
  • Rules & Tips
  • Entries
  • Archive
  • Prizes
  • FAQs
  • Contact
  • Login
  • Sign Up

  • How to Vote

  • About
  • Rules & Tips
  • Entries
  • Archive
  • Prizes
  • FAQs
  • Contact
  1. Home
  2. 2013
  3. Entries
  4. Entries

2013
Electronics

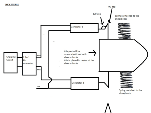
Shoe Energy

Introduction:

Electrical energy production is less in our country, we are wasting some amount of electricity for charging your mobiles, torch lights, etc. The shoe energy which is much more compact for the range of voltage is 3 to 6v, but it is useful for safety purpose when there is no current.

READ MORE

Ashwin Kumarappan
Kottur,chennai, India
Votes: 193
Views: 7738
Electronics
Jun 30, 2013

Simple Rapid Method of Water Quality Control

It is known that the analysis of the water quality is long time procedure and requires expensive analytical equipment. We offer fast (less than 10 minutes) and an effective method of water quality monitoring using the developed method for measuring the refractive index based on the phenomenon of surface plasmon resonance (SPR).

READ MORE

Volodymyr Maslov
Kiev, Ukraine
Votes: 2
Views: 6244
Electronics
Jun 21, 2013

Smart Tunes

A car or handheld radio with a solid state hard drive to allow DVR like functions for your radio such as pausing, rewinding, fast forwarding. It would also allow for searching for favorite artist, song etc...

READ MORE

Jerry Mercer
Kemp, United States
Votes: 1
Views: 3650
Electronics
Jun 24, 2013

SmartWaY

SmartWaY is a project whose main objective is the creation of accessible and affordable solutions for vehicle diagnostics using the latest technologies.

Required components:

- Bluetooth OBD2-adapter (required for data transmission from the Electronic Control Unit vehicle to a smartphone),

- Smartphone with Android (iOS or WP8 in the future),

- The software for the smartphone (development currently in progress).

READ MORE

Oleg Potkin
Moscow, Russian Federation
Votes: 2
Views: 6344
Electronics
Jul 1, 2013

Star-Store

Star-Store

A 50-terabyte device that stores data on polyester based film chips. The chips may be re-written in unused areas until all space is utilized. Any film chip with data no matter whether it is full or not may be read at any time, any number of time's non-destructively.

READ MORE

Wayne Pickette
Urbana, United States
Votes: 2
Views: 5592
Electronics
Mar 14, 2013

Tanglenet: A Proposal for Quantum Entanglement Networking

Considering the continuing advancements in both quantum entanglement and Bose Einstein Condensates and how these two areas of research may complement each other this entry will describe how individual research programs might be combined to create a quantum entanglement communications system.

Begin with

Science 11 November 2011:

Vol. 334 no. 6057 pp. 773-776

DOI: 10.1126/science.

READ MORE

Michael Furr
Marysville, United States
Votes: 0
Views: 3974
Electronics
Jun 16, 2013

The 3D Digital Display

LCD displays can look quite cool, but they still lack the 3D features of mechanical watches, and ordinary meters in cars for example.

In addition, there are different display types that have different positive attributes, such as electronic ink, which conserves power and is easy to read on for long times.

READ MORE

Kenneth Ekman
Lund, Sweden
Votes: 1
Views: 3902
Electronics
Jun 29, 2013

The Howard Chip

-WE HAVE BEEN MOVING BACKWARDS,

IT WOULD SEEM, WHEN IT COMES TO SENDING INFORMATION OVER FAR DISTANCES. IF ONE KNOWS ANYTHING WITH HOW THE CURRENT MICROCHIPS WORK, THEY WORK ON THE MOST BASIC OF THE THREE METHODS FOR SENDING INFORMATION.

.

THE THREE METHODS ARE....

1.VOLUME =A.M. RADIO=CURRENT 1'S AND 0'S IN TODAYS MIRCOCHIP WORLD.

READ MORE

Jess Kriehn
Vail, United States
Votes: 0
Views: 3625
Electronics
Jun 28, 2013

The Omeguitar Project: The Ultimate Digital Song-Training Accessory

Today there are keyboard synthesizers in the market that come with built-in MIDI song libraries and light-up keys to teach you how to play basic songs, but currently there is no such device for string instruments. This is not only the very first guitar equivalent but it is also portable, adaptable to any popular guitar model,

READ MORE

Anthony Lalama
Canfield, United States
Votes: 39
Views: 14740
Electronics
Apr 23, 2013

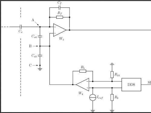
Tomography for the Masses (i.e. Simplest Ever ECT System)

Contactless measurements are very important in many points of life, especially in urban infrastructure, industries and transportation. Some of them are using solutions based on Electrical Capacitance Tomography. The main idea of this type of measurements is strictly connected with additional electrodes placed around a tested object. Thanks to the inter-electrodes capacitance (Cx) detected by electronic devices,

READ MORE

Piotr Zaprawa
Gdansk, Poland
Votes: 0
Views: 4116
Electronics
Jun 30, 2013

Page 3 of 4

  • 1
  • 2
  • 3
  • 4

View Entries by

Contest Category

  • Aerospace & Defense
  • Automotive/​​​Transportation
  • Electronics
  • Energy, Power & Propulsion
  • Manufacturing & Materials
  • Medical
  • Robotics & Automation

Also

  • Tag Cloud
  • 2025 Entrants
  • Number of Votes
  • Number of Page Views
  • View All Entries

2025 Contest Results

  • Grand Prize & Category Winners
  • Top 100 Entries
  • Browse All the Entries
  • Final Voting Scoreboard
  • Meet the Judges

Follow Us

Sign In
Forgot Login?

 Contest Notifications: Click here for the full list of 2025 winning entries

  • © 2025 SAE Media Group
  • Privacy Policy
  • Service Status