PLATINUM SPONSORS

Platinum Sponsors
  • Login
  • Sign Up
  • How to Vote
  • About
  • Rules & Tips
  • Entries
  • Archive
  • Prizes
  • FAQs
  • Contact
  • Login
  • Sign Up

  • How to Vote

  • About
  • Rules & Tips
  • Entries
  • Archive
  • Prizes
  • FAQs
  • Contact
  1. Home
  2. 2020
  3. Entries

2020
Entries

Textile Sensor for Liquids

A fabric able to detect the presence of liquids on its surface. The Liquid Sensor is an advanced textile layer able to detect any type of liquid drip present on its surface. This sensor is stretchable, and it is possible to sew it onto other fabrics, like bed pads. The sensor is made by skin compatible materials,

READ MORE

Riccardo Marchesi
Firenze, Italy
Votes: 1
Views: 2354
Electronics/​Sensors/​IoT
Apr 11, 2020

The Daily: Conscious Transportation

The Daily

So much is going on and so many, everyone, is affected. With the global pandemic, economies crashing and internal-international struggles for equality we have been forced to question every-one-of our purchases and needs. Running our 80k lux-trucks as daily commuters is not only unsustainable, it’s irresponsible.

READ MORE

Vicente Magana
Gardena, United States
Votes: 16
Views: 2277
Automotive/​Transportation
Jun 25, 2020

The Fail-Safe Vehicle Braking System

A near frictionless electromagnetic vehicle braking system is described that includes a solenoid axial single-circuit direct current (DC) electro-permanent magnet configuration in the shape of a ring, controlled via an activator/regulator that interprets pressure applied to a vehicle’s brake pedal mechanism, and powered by an alternator/transformer device in conjunction with the vehicle’s battery.

When not in use,

READ MORE

Michael Cikraji
North Royalton, United States
Votes: 2
Views: 3878
Automotive/​Transportation
Apr 27, 2020

The Feet Correcting Device

Nowadays, over 30% of people have a flat feet disease. It is a huge problem since it might cause other serious damages to the health. For instance, bunion, pain in the leg and pain in the spine during the exercises could be caused by the mentioned issue.

READ MORE

Ramazan Sultan
Almaty, Kazakhstan
Votes: 11
Views: 1682
Medical
Jun 29, 2020

The Future for Helmets is Now - Introducing Fluid Displacement Technology

Patented Fluid Displacement LinerTM (FDL) technology is a revolutionary impact technology advancement in terms of performance, comfort, and style in comparison to stagnant safety helmet technology (e.g. compression foam), now prevalent for 6+ decades.

The inaugural application for FDL technology is the CHM-1 Half-Shell Motorcycle Helmet, which is the FDL’s Proof of Concept, and now commercialized.

READ MORE

Jason Kirshon
Schenectady, United States
Votes: 68
Views: 5520
Manufacturing/​Robotics/​Automation
Jun 18, 2020

The Future of the Four Stroke Internal Combustion Engine

The transportation sector accounts for about 30% of total United States energy needs and 70% of petroleum consumption. The average U.S. household spends nearly one-fifth of its total family expenditures on transportation, making it the most expensive spending category after housing. Global OEM’s produced approximately 100 million motor vehicles in 2019. Today,

READ MORE

Robert Mclean
Little Rock, United States
Votes: 56
Views: 8008
Automotive/​Transportation
Apr 27, 2020

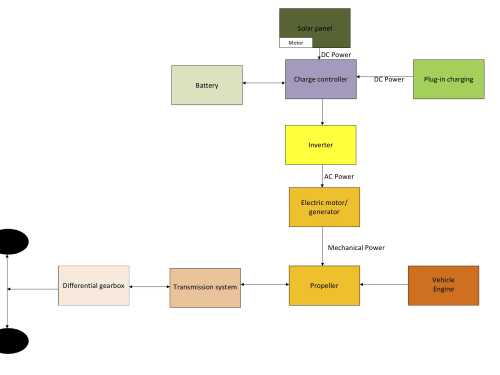
The Future of Vehicles: Solar-Powered Battery Electric Hybrid Vehicle Architecture

Vehicles use gasoline, diesel, or electricity as a form of fuel sources. These are all non-renewable sources. When we consider a Hybrid car, we are using gasoline as well as electricity. These are not favorable fuel sources for the long-term, as non-renewable energy sources will be depleted after some time.

READ MORE

Akarshan Gulhane
Birch Run, United States
Votes: 4
Views: 2757
Automotive/​Transportation
Jun 24, 2020

The Green Falcon J-1 _ Horus-green J-1 Portable Hydro-pneumatic Spraying Machine

“THE GREEN FALCON J-1 _ HORUS-GREEN J-1 PORTABLE HYDRO-PNEUMATIC SPRAYING MACHINE"

The Central Problem: It is the deficiency of an important input such as organic fertilizer (agroecological) for the sector: agricultural, food supplements for the sector: livestock and livestock, coupled with this the sector: fish farming.

READ MORE

Jonar Cubillan
Maracaibo, Venezuela
Votes: 54
Views: 3054
Sustainable Technologies/​Future Energy
May 4, 2020

The Hummingbird App with iPACE IQ Music Therapy Algorithms to Treat Pain and Depression via Virtual Reality

In tune or not, we humans sing and hum; in time or not, we clap and sway; in step or not, we dance and bounce. The human brain is hard-wired to distinguish music from noise and to respond to rhythm and repetition, tones and tunes. This is not a biologic accident, and it serves a purpose. Hence,

READ MORE

Mordechai Nosrati
Woodland Hills, United States
Votes: 0
Views: 1796
Medical
Jun 7, 2020

The Ion Jet

The "I Jet" is a fully electric private plane that recharges itself using ion collectors to harvest electric energy from the atmosphere. These ion collectors situated on the top of the plane are carbon/graphite/graphene based. According to the proof of concept by the ion power group,

READ MORE

Obasogie Ikponmwosa
Portharcourt, Nigeria
Votes: 3
Views: 2267
Aerospace & Defense
Apr 5, 2020

Page 49 of 57

  • 44
  • 45
  • 46
  • 47
  • 48
  • 49
  • 50
  • 51
  • 52
  • 53

View Entries by

Contest Category

  • Aerospace & Defense
  • Automotive/​​​Transportation
  • Electronics
  • Energy, Power & Propulsion
  • Manufacturing & Materials
  • Medical
  • Robotics & Automation

Also

  • Tag Cloud
  • 2025 Entrants
  • Number of Votes
  • Number of Page Views
  • View All Entries

2025 Contest Results

  • Grand Prize & Category Winners
  • Top 100 Entries
  • Browse All the Entries
  • Final Voting Scoreboard
  • Meet the Judges

Follow Us

Sign In
Forgot Login?

 Contest Notifications: Click here for the full list of 2025 winning entries

  • © 2025 SAE Media Group
  • Privacy Policy
  • Service Status